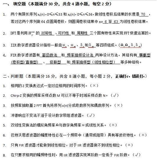
2018年自考《数字信号处理》模拟试题及答案
作者 湖北成教自考网
来源 湖北成教网
浏览
发布时间 18/06/11
|
查看所有评论
|
便捷导航 |
手机版 | 湖北成教自考网 | 湖北成人高考网上报名 | 主考院校 | 学历问答 | 查询中心 | 免费咨询 | 网站声明 | 联系方式 | 关于我们
湖北成教自考网(www.hkcjw.cn)服务中心电话:027-87878802(自考专/本科辅导报名)
声明:以上课程信息知识产权归具体学校所有,本站只作转载
Copyright © 2012-2020 武汉网推科技有限公司 版权所有
鄂ICP备12003621号-5
鄂公网安备 42010602000277号